Sobre a PARANAPREVIDÊNCIA
Institucional
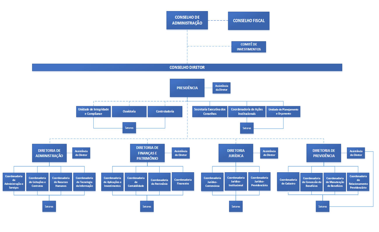
A PARANAPREVIDÊNCIA é o órgão gestor do Regime Próprio de Previdência Social (RPPS) dos servidores públicos dos Três Poderes no Estado do Paraná.
Criada pela Lei nº 12.398/98, de 30 de dezembro de 1998, a PARANAPREVIDÊNCIA é ente de cooperação governamental, no cumprimento, pelo Estado do Paraná, de suas obrigações de Seguridade Funcional, compreendendo os programas de Seguridade Funcional, dos quais são beneficiários os agentes públicos estaduais, seus dependentes pensionistas.
A Instituição está vinculada por cooperação ao Governo do Estado, por meio da Secretaria de Estado da Administração e da Previdência, que supervisiona a execução do Contrato de Gestão celebrado com o Estado do Paraná, observando o disposto na Lei n° 12.398/98 e nos demais dispositivos legais aplicáveis.
A PARANAPREVIDÊNCIA foi criada para garantir o pagamento das aposentadorias e pensões dos servidores públicos estaduais e é responsável pela gestão, investimentos e capitalização dos recursos do Fundo Previdenciário, assegurando assim o pagamento dos benefícios aos servidores estaduais.
Para a consecução de seus objetivos, compete à PARANAPREVIDÊNCIA:
O planejamento, a execução e controle das atividades de Programas de Seguridade Funcional destinados aos agentes públicos estaduais, seus dependentes e pensionistas;
A realização periódica de atualização cadastral dos dados dos servidores ativos, inativos e pensionistas e outros beneficiários dos Programas de Seguridade Funcional, atualizando seus dados e possibilitando condições para avaliações e estudos atuariais;
A manutenção, através da Secretaria de Estado da Administração e da Previdência e da Secretaria de Estado da Fazenda, de estreito relacionamento com o Estado do Paraná, buscando adequação na interdependência de suas áreas de interesse;
O cumprimento do Contrato de Gestão firmado com o Estado do Paraná, buscando padrões de excelência, de qualidade e de satisfação do Estado e dos benefícios dos Programas de Seguridade Funcional;
A celebração de convênios ou acordos de cooperação com órgãos públicos ou privados, visando a execução de suas finalidades;
A administração jurídica, financeira e contábil dos Fundos de Natureza Previdenciária de que trata a Lei PR 12.398/98.
- Emenda à Constituição do Paraná nº 45/2019
- Emenda à Constituição do Paraná nº 48/2020
- Lei Complementar nº 233/2021
- Lei PR nº 12.398/1998
- Lei PR nº 15.525/2007
- Lei PR nº 17.435/2012 - Plano de Custeio e Financiamento
- Lei PR nº 17.633/2013
- Lei PR nº 18.370/2014
- Lei PR nº 18.469/2015
- Lei PR nº 19.790/2018
- Lei PR nº 20.122/2019
- Lei PR nº 20.169/2020
- Lei PR nº 20.635/2021
- Lei PR nº 20.641/2021
- Lei PR nº 20.713/2021
- Lei PR nº 21.109/2022
- Decreto nº 7.084/2013
- Decreto nº 7.555/2013
- Decreto nº 578/2015
- Decreto nº 5.896/2017 - Altera Decreto 578/2015
- Decreto nº 4.387/2020
- Decreto nº 3.916/2023 - Estatuto da PARANAPREVIDÊNCIA
- Decreto nº 10.313/2022
Conselhos
Conselho Diretor
O Conselho Diretor, órgão executivo, com suas atribuições definidas na Lei Estadual 12.398/1998, é composto por cinco Diretores indicados ao Governador pelo Secretário de Estado da Administração e da Previdência, dentre pessoas qualificadas para a função, com comprovada habilitação profissional, formação de nível superior, atuação anterior na área correspondente ou afim e que cumprem os requisitos previstos em legislação previdenciária federal aplicável aos Regimes Próprios de Previdência Social, sendo pelo menos dois Diretores obrigatoriamente escolhidos dentre os servidores inscritos na PARANAPREVIDÊNCIA.
Membros do Conselho
- Diretor - Presidente: Felipe José Vidigal dos Santos, cuja competência está descrita no art.14 da Lei 12.398/98.
- Diretor de Previdência: João Carlos Rocha Almeida, cuja competência está descrita no art.16 da Lei 12.398/98.
- Diretor de Finanças e Patrimônio: Gustavo Schuster Cimbalista de Alencar, cuja competência está descrita no art.17 da Lei 12.398/98.
- Diretor de Administração: Daniel Jacinto Berno, cuja competência está descrita no art.15 da Lei 12.398/98.
- Diretor Jurídico: Jefferson Renato Rosolem Zaneti , cuja competência está descrita no art.18 da Lei 12.398/98.
Comitê de Investimentos
O Comitê de Investimentos, órgão incumbido de subsidiar os Conselhos de Administração e Diretor nas definições das Políticas de Investimentos, com suas atribuições definidas em Regimento Próprio, é composto por cinco integrantes que cumprem a legislação previdenciária federal aplicável aos Regimes Próprios de Previdência Social.
Ouvidoria
A Ouvidoria, coordenada por um Ouvidor indicado pelo Secretário de Estado da Administração e da Previdência e nomeado pelo Governador do Estado, tem a incumbência de receber e processar sugestões, reclamações e denúncias sobre as atividades desenvolvidas pela PARANAPREVIDÊNCIA, fazendo os necessários encaminhamentos
- Ouvidora: Enoy de Fátima Cantelmo, cuja competência está descrita art. 38 do Decreto 9845 de 31 de dezembro de 2013.
O Conselho de Administração, órgão de gerenciamento, normatização e deliberação superior, com suas atribuições definidas na Lei Estadual 12.398/1998, é integrado por dez Conselheiros efetivos e respectivos suplentes, todos escolhidos dentre servidores públicos estaduais, titulares de cargos efetivos, portadores de diploma universitário e que cumprem os requisitos previstos em legislação previdenciária federal aplicável aos Regimes Próprios de Previdência Social.
Fazem parte do Conselho de Administração:
Presidente
- Norberto Anacleto Ortigara
Conselheiros Efetivos
- Bruno Perozin Garofani
- Salvatore Antonio Astuti
- Arion Rolim Pereira
- Alex Erno Breunig
- Rui da Silva
- Marlei Fernandes de Carvalho
- Marisa Morales Penati
- Wanderci Polaquini
- Luiz Paulo Budal Pedroso de Almeida
Conselheiros Suplentes
- Nelson Brito Guimarães
- Alessandra Gonzaga Pereira
- Fabiane Pieruccini
- Kaio Gustavo Weihermann
- Ricardo Gravina
- Luiz Tadeu Grossi Fernandes
- Giordano Pedro de Oliveira
- Elisa Maria Neiva de Lima Muller
- Edson Roberto de Almeida Torres
- Hugo Evo Magro Corrêa Urbano
O Conselho Fiscal, órgão de fiscalização e controle interno, com suas atribuições definidas na Lei Estadual 12.398/1998, é integrado por oito Conselheiros efetivos e oito suplentes, todos servidores públicos estaduais efetivos, portadores de diploma universitário e que cumprem os requisitos previstos em legislação previdenciária federal aplicável aos Regimes Próprios de Previdência Social.
Fazem parte do Conselho Fiscal:
Presidente
- Aldo Nelson Bona
Conselheiros Efetivos
- Vinicius Rodrigues Lopes
- Alexandre Ferraz Lewin
- Agenor Carvalho Dias
- Marco Antonio Noronha Brum
- Petruska Niclevisk Sviercoski
- Carolina Barbieri Brito Nadolny
- Wellington Otavio Dalmaz
Conselheiros Suplentes
- Roberto Langer
- Sueli Terezinha Socha
- Mauro Ribeiro Borges
- Edson Armando Silva
- Nadia Aparecida Brixner
- Vinícius José Borges Martins
- Cesar Antonio Gaioto Soares
Cronogramas
Regimentos


